兩岸居家照護暨銀髮輔具交流推介會 8/11將於台北盛大登場台服編輯部
一、活動緣由
《旺報》身為台灣唯一專門報導大陸及兩岸新聞的媒體,自創刊以來一直戮力為兩岸互信交流,搭建平台,不僅每日提供最詳實公正的資訊,也經常舉辦各項交流活動,凝聚兩岸人民情感。
因應全球老齡化之趨勢及北京市人口老齡化程度日趨深化,北京市自2010年已開始推行九條惠及老人和殘疾人的九養政策,以及「9064」養老服務目標,目前正在努力建構以居家養老為基礎、社區為依託、機構為補充、社會保障為支撐的養老服務體系。
為促進老年用品業在大陸地區的發展,北京市政府已在西四環附近打造一個占地7000平方米的「老年用品展示中心」,該中心是集展示、體驗、售賣和租賃為一體的展銷平台,提供智能化、生活化、體驗式的展示售賣場所,引導老年人消費升級,提升老年人生活服務質量,拉動老年產業創新研發,帶動北京市產業結構調整,應對已經進入的人口老齡化社會;目標成為全國示範點,塑造全國影響力。
台灣老人照護、科技輔具等相關產業發展成熟,「創意+試煉+產業化」的格局下,有完整產業鏈模式,尤其老齡產業的研發、生產和銷售方面具有明顯的先發優勢,特別在輔具方面有較為突出的品牌影響力。
為增進兩岸老齡產業的互動交流,並深化雙方在電子醫療、老年輔具等合作發展,特邀醫療生技器材、居家照護暨輔具等協會代表,以及專注養老產業的業者、廠商代表,提供寶貴意見,開創銀髮產業新商機!
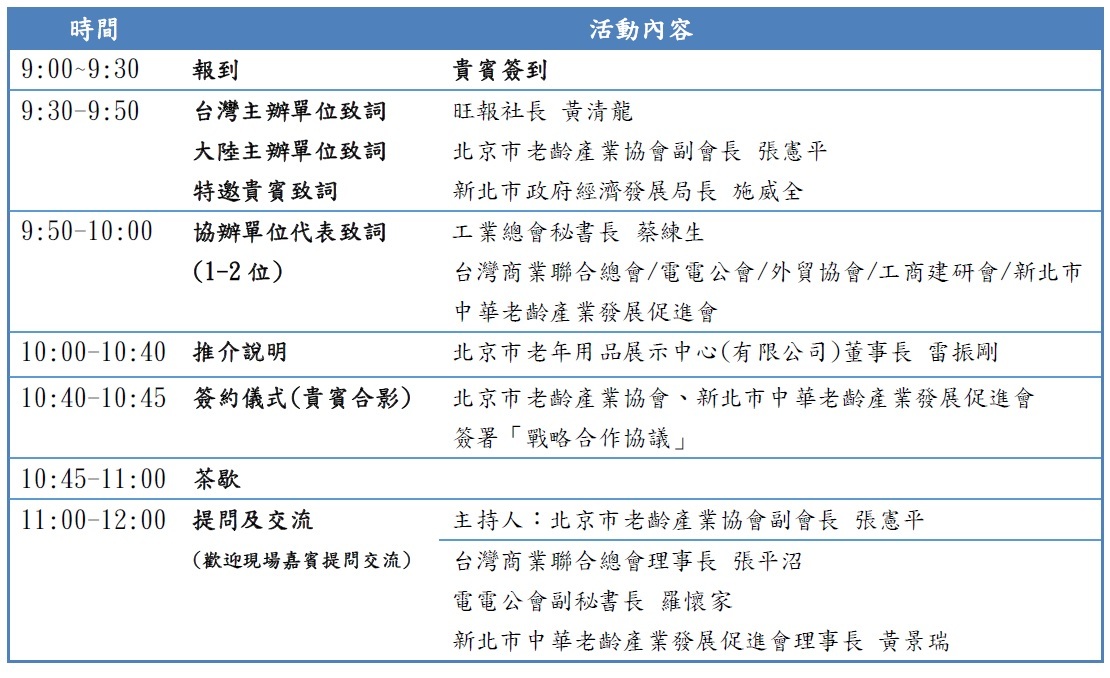
二、時間:
8/11(四)上午9:00 地點:台北國際會議中心201室(台北市信義區信義路五段1號)

三、報名:
請下載本報名表 回傳至 : 旺報 戴瑞平(02)2308-7111轉5308;傳真:(02)6632-1357 renee.dai@want-daily.com
報名截止日:2016/07/31(日)
四、主辦單位:北京市老齡產業協會、旺報
協辦單位:工業總會、台灣商業聯合總會、電電公會、外貿協會、工商建研會、新北市中華老齡產業發展促進會









