您所在的位置:線上報名 > 歷史報名活動
2021亞洲金融論壇 全新線上體驗 歡迎報名!
2020年國際經貿機會與挑戰網路研討會 場次六:2021年全球經貿展望
2020年WTO及RTA國際研討會:國際數位貿易發展、規則建立及供應鏈韌性
2020 ALMC亞洲物流航運及空運會議(早鳥價)
「2020年國際經貿機會與挑戰網路研討會」-美國選舉結果對於臺美經貿關係展望之意涵
「2020年國際經貿機會與挑戰」產業研討會_金屬產業 (高雄場)
「2020年國際經貿機會與挑戰」產業研討會_臺中場
「2020年國際經貿機會與挑戰網路研討會」--後疫情時代前進新南向之新契機
「2020年當前國際經貿新情勢」研討會
「2020年國際經貿機會與挑戰網路研討會」--後新冠時代產業轉型的方向、機會與挑戰
第三屆海峽兩岸服務業論壇
金融及資訊兩分組報名已額滿!
隨著海峽兩岸經濟關係正常化、制度化、自由化進程不斷取得突破,相互之間的經貿合作形態從單一的製造業投資日益向服務業等多元化領域、從低附加值向高附加值領域拓展和深化。ECFA的簽定、貨物貿易與服務貿易早期收穫計畫的實施以及ECFA後續協議有關服務貿易協議簽署在即,為兩岸的經貿合作關係注入了新活力,對兩岸經濟的未來發展已然產生重大和深遠影響。
在已經成功舉辦“第一屆及第二屆海峽兩岸服務業論壇”的基礎上,續辦理“第三屆海峽兩岸服務業論壇”,以進一步加強兩岸服務產業的交流與溝通,增進雙方在服務貿易領域的互信與合作,充分宣傳各自的優勢與需求以提升合作項目的水準和效益,共同迎接兩岸服務業新局面。
主辦單位:中華民國全國商業總會、中國商業聯合會
支持單位:兩岸共同市場基金會
協辦單位:中華民國對外貿易發展協會、臺灣服務業聯盟協會、中華民國銀行公會、臺灣網路暨電子商務產業發展協會、臺北市會計師公會、資誠聯合會計師事務所、臺灣優良農產品發展協會、臺灣陸資來臺投資採購服務協會、商業會計雜誌社、江蘇眾天信會計師事務所、中國烹飪協會
合作媒體:旺旺中時媒體集團旺報
活動地點:台北國際會議中心101會議室【台北市信義路5段1號】
活動時間:102年5月24日(五)9:00-17:00
參加對象:對兩岸服務業現況及未來發展有興趣之業者。(本會會員、支持及協辦單位會員優先報名)
報名時間:即日起至102年5月15日止。
【名額有限,請盡速報名,額滿為止,報名後如不克出席,請務必來電取消,恕不接受現場報名。】
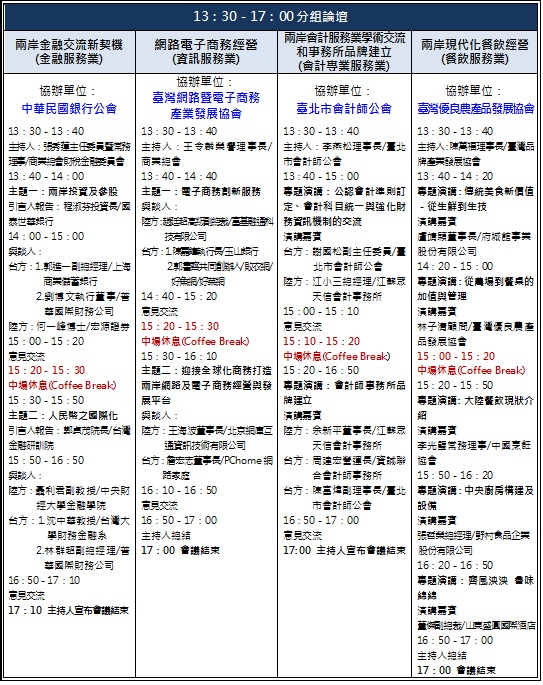
議程:

.jpg)









