中文
English
會員資料
Sitemap
最新報名活動
歷史報名活動
您所在的位置:線上報名 > 歷史報名活動
2021亞洲金融論壇 全新線上體驗 歡迎報名!
2020年國際經貿機會與挑戰網路研討會 場次六:2021年全球經貿展望
2020年WTO及RTA國際研討會:國際數位貿易發展、規則建立及供應鏈韌性
2020 ALMC亞洲物流航運及空運會議(早鳥價)
「2020年國際經貿機會與挑戰網路研討會」-美國選舉結果對於臺美經貿關係展望之意涵
「2020年國際經貿機會與挑戰」產業研討會_金屬產業 (高雄場)
「2020年國際經貿機會與挑戰」產業研討會_臺中場
「2020年國際經貿機會與挑戰網路研討會」--後疫情時代前進新南向之新契機
「2020年當前國際經貿新情勢」研討會
「2020年國際經貿機會與挑戰網路研討會」--後新冠時代產業轉型的方向、機會與挑戰
1
2
3
4
5
6
7
8
9
10
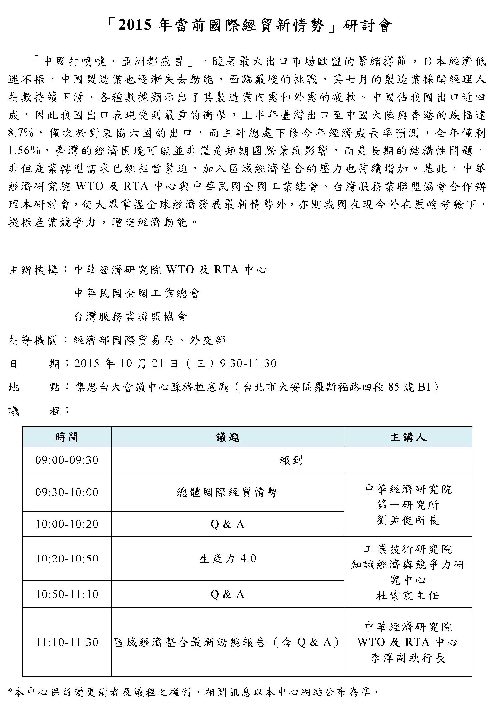
10/21 2015年當前國際經貿新情勢研討會
*請於下列報名網址報名,勿於本網頁報名,謝謝!
報名
網址
EDM
下載