「上海自由貿易試驗區」對台灣建築師商機的分析中華民國全國建築師公會常務理事 朱午潮建築師
「中國上海自由貿易試驗區」(China(Shanghai) Pilot Free Trade Zone)是位於中國上海地區,於2013年9月29日,中國(上海)自由貿易試驗區正式掛牌,範圍包括由外高橋保稅區、外高橋保稅物流園區、洋山保稅港區以及浦東機場綜合保稅區4個海關特殊監管區域組成,占地共計28.78平方公里,而這28.78平方公里,正是目前上海市綜合保稅區的統管範圍,是繼中國大陸加入WTO之後更高層級的自由貿易試驗區開放。

中國上海自由貿易試驗區位置(資料來源:中國國務院)
「上海自由貿易試驗區」為中國大陸擴大投資領域的開放,按照「先行先試、風險可控、分步推進、逐步完善」的方式,形成與國際投資、貿易通行規則相銜接的基本制度框架。對外商投資試行負面清單管理,包括18各行業,但特別管理措施高達190項。選擇金融服務、航運服務、商貿服務、專業服務、文化服務以及社會服務領域擴大開放,暫停或取消投資者資質要求、股比限制、經營範圍限制等准入限制措施(銀行業機構、資訊通信服務除外),營造有利於各類投資者平等准入的市場環境。包括TPP(跨太平洋戰略經濟夥伴關係協定)、RECP(由韓國、澳大利亞、紐西蘭、印度等國於2013年1月推動的“區域全面經濟夥伴協定”)在內的區域型貿易協定都在「上海自由貿易試驗區」積極展開。試圖經由「上海自由貿易試驗區」試驗點經驗的基礎上,逐步形成可與國際接軌的外商投資管理制度。
在「上海自由貿易試驗區」內,除投資者可以考慮購買辦公用房、商用店鋪。個人可以依自己身份開立銀行帳戶。對專業服務領域開放與台灣建築師有關部份為:專業服務領域中
第13項:工程設計(國民經濟行業分類:П科學研究及技術服務企業------7482 工程勘察設計)對試驗區內為上海市提供服務的外資工程設計(不包括工程勘察)企業,首次申請資質時對投資者的工程設計業績要求。
第14項:建築服務(國民經濟行業分類:建築業------47 房屋建築業、48 土木工程建築業、49 建築安裝業、50建築裝飾和其他建築業) 對試驗區內的外商獨資建築企業承攬上海市的中外聯合建設項目時,不受建設項目的中外方投資比例限制。
【註】:根據WTO承諾,中國大陸已允許外商獨資工程設計企業進入中國大陸市場,但仍然存在一定的門檻。根據中國大陸《外商投資建設工程設計企業管理規定實施細則》規定,外商投資建設工程設計企業,首次申請工程設計資質,其外國服務提供者(外國投資方)應提供兩項及以上在中國大陸境外完成的工程設計業績,其中至少一項工程設計業績是在其所在國或地區完成的;申請資質升級,應提供取得工程設計資質後在中國境內或境外完成的工程設計業績,其中至少有兩項工程設計業績是在中國大陸境內完成的。
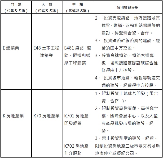
「上海自由貿易試驗區」的制度裡尚有“負面清單” (Negative List),在負面清單上,中國大陸明確開列不允許外商投資或有限制要求的領域,而在清單以外的領域則給予充分開放。涉及製造業、建築業、金融業、房地產業等18個行業門類,共有190條外商准入特別管理措施。這意味著約有17.8%的小類有特別的管理措施。在負面清單之外的領域,「上海自由貿易試驗區」的外商投資專案核准改為備案制(中國大陸國務院規定對中國大陸國內投資項目保留核准的除外),外商投資企業合同章程審批改為備案管理。其中 E建築業(E481鐵路、道路、隧道和橋梁工程建築)及K房地產業(K701房地產開發經營、K702房地產仲介服務)等二項。
「上海自由貿易試驗區」“負面清單”中與建築服務業相關議題內容

(朱午潮撰寫製表)
依據「平潭綜合實驗區」開放的程度與經驗而言,「上海自由貿易試驗區」與「平潭綜合實驗區」規畫理念與開放程度略同,而「平潭綜合實驗區」為目前對台灣最屬優惠之區域。「上海自由貿易試驗區」對於中國大陸當局,所對外投資服務業促進體系,改革境外投資管理方式,對台灣建築師似乎是仍然不動如山,台灣建築師事務所國際化對外(含中國大陸)的程度,仍需略嫌不足。「平潭綜合實驗區」自從2009年開放迄今(2014年3月),雖然有八家建築師事務辦理進入平潭登記,但該事務所規模均屬於較小規模事務所,礙於目前雙方因為法令等細節尚未確認;中華民國全國建築師公會人事異動,以及台灣建築相關主管部門未主動積極鼓勵,目前尚無任何項目積極規劃進行。雖然有實驗區之名,但卻無任何實質利多之實。反推回至「上海自由貿易試驗區」中,對於台灣建築師開放內容,亦有可能重導覆轍,立意規劃良好,台灣建築師想要從中獲得任何商機,應該要有更積極加把勁才有可能。
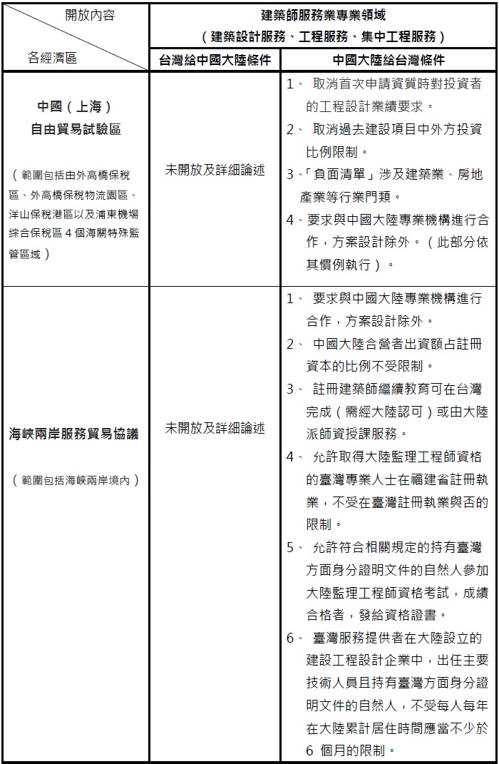
各個經濟區中與建築師服務業專業領域開放程度比較表


(朱午潮撰寫製表)
理論上,「中國(上海)自由貿易試驗區」內容規定應該與台灣的「自由經濟示範區」內容規定作一個相互開放的比較。但台灣的立法院審查自由經濟示範區特別條例草案,目前正在牛步化進行中,依據公聽會的建議,正在修正15條草案內容,尚無法作一個相互開放程度之比較。「上海自由貿易試驗區」提供給台灣建築師也許是一個市場,不是一個工廠。對現在而言可能看不出效果,但日後對於較年輕的建築師也許多一個機會。如果台灣建築師有興趣可以至對岸試試,如果沒有興趣,也可以在台灣這裡努力。畢竟跨洋過海到另外一地重起爐灶,實屬不易之事。設立各項企業項目均有一定的門檻與資金,這些對於自然人的移動都是一項考驗。









