中國機能性食品通路概況與法規變化工研院 陳麒元產業分析師
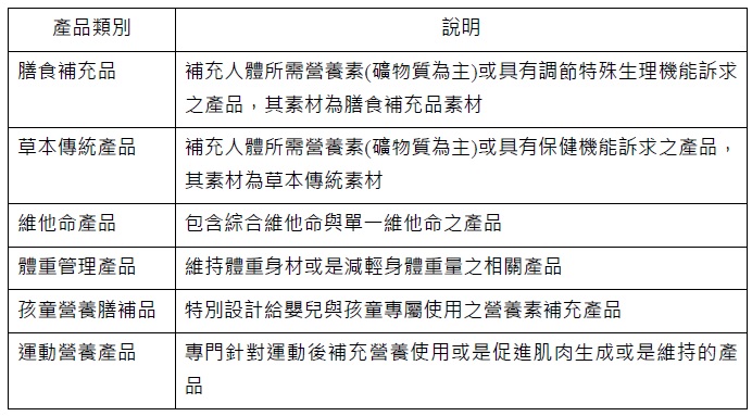
對於有助益於身體的食品/食用補充品, 各國有不同的解釋與定義,法規制度亦不相同,像是有特殊營養品(因應特殊生理狀況需求之產品)、膳食補充品(補充營養素或具有調節特殊生理機能訴求之產品)、健康食品(可提供特殊營養素或具有特定之保健功效之食品)、機能性食品(聲稱具有特定保健功能或者以補充維生素、礦物質為目的的食品,具有調節機體功能,不以治療疾病為目的)、營養補充品(補充人體營養所需成分之產品),而本文以“機能性食品為最大範疇(具健康、保健概念之商品,係指一般人們認為或者相信能為身體帶來某些益處的食品,只要這些食品宣稱或經過科學證據證明其產品功效能夠促進健康,就可稱之)”的定義而機能性食品產品類別可區分為膳食補充品、草本傳統產品、維他命產品、體重管理產品、孩童營養膳補品、運動營養產品,其說明如下表1。
表1 機能性食品產品類別說明

資料來源:Euromonitor(2013),IEK整理(2014)
一、中國大陸機能性食品通路概況
中國大陸自改革開放後,經濟成長帶動生活水準的提高,促使消費者追求健康意識,尤其是2003年SARS過後,人們的預防醫學觀念大大加強。從全球機能性食品市場來看,在2012年銷售額為1,098億美元,預估2017年市場規模達到1,420億美元,其中2012-2017年複合成長率(CAGR)達到5.3%,其中中國大陸2012年市場銷售額達到133.2億美元,排名世界第二,預估2012-2017年CAGR達8.4%,高於全球複合成長率。因此,許多廠商看準市場規模與潛力,紛紛進入中國大陸市場,但主要碰到的最大問題為法規監管面的調整,影響產品進口報關的變動,也引發通路模式的改變。
中國大陸機能性食品的通路主要可區分為一般通路與專業通路兩種,一般通路主要為一般消費者所熟悉的販賣模式,以批發或零售的實體店鋪方式進行產品銷售,可區分為傳統通路,屬於個人獨立經營的藥局、雜貨店等,而地區型批發市場也屬於傳統通路。連鎖通路是指現代化連鎖經營通路,其一家公司擁有三家以上的店舖,像是便利店、超市、量販店、百貨店、商城、多元化經營藥店等。
專業通路主要可區分為直銷、會銷、網購、特殊管道四種,其不同於一般通路針對一般民眾販賣,其比較針對有篩選過的目標族群進行販賣,其中直銷跟會銷主要利用人脈網絡進行銷售,但值得注意的是中國大陸對於直銷有特殊的法規限制,必須取得直銷證照方可販賣。網購為針對上網族群進行販賣,而像是特殊管道則是根據其消費者族群不同而進行銷售,像是美容院針對愛美的族群,健身房針對體重控制或是體態維持的族群。

資料來源:工研院IEK整理(2014/10)
圖1 機能性食品一般通路與專業通路結構
而從銷售通路來看,中國大陸機能性食品銷售的通路模式主要區分為6種,
- 直銷模式:中國大陸於2005年12月1日發布「直銷管理條例」,由中國商務部、工商行政管理總局進行管理,將直銷範圍下列五種範圍,分別為化妝品(包括個人護理品、美容美髮產品)、保健食品(獲得有關部門頒發的《保健食品批准證書》)、保潔用品(個人衛生用品及生活用清潔用品) 、保健器材、小型廚具等五種。並規定必須獲得牌照後,方可在指定的區域銷售備案商品,例如:安利(Amway)
- 會銷模式:會銷是中國大陸本土化特點鮮明的銷售模式,結合家政服務、現場聯歡、健康教育等組合形式銷售,主要可分為聯誼會模式和報告會模式,例如大連珍奧公司
- 傳統模式:在一般通路上販賣,比較偏獨立經營型態,像是雜貨店、超市、藥局、批發市場店家等,例如:湯臣倍健
- 連鎖模式:直營或特許經營獨立的單體品牌連鎖店,例如同仁堂、老百姓大藥房等
- 網購模式:借助網路平台進行銷售,像是利用天貓商城、京東商城購物網站等
- 特殊管道:借助專業通路(醫院、美容院、健身房等)銷售,例如旭福Schiff
其中網購模式越來越被銷售者所接受,主要在於其資訊搜尋比較容易、交易方便、送貨到家等節省時間與金錢的優點。根據CNNIC(中國互聯網絡資訊中心)的調查,2013年中國大陸網購市場交易金額達到1.8兆人民幣,比去年(2012)成長40.9%,未來預估持續40%以上的成長。其中在網購市場購買產品類別,可以發現食品、保健品的類別持續成長,消費者購買比例從2008年的8%成長到2013年的22.4%,表示越來越多消費者會在網路上購買食品與保健品。此外,越來越多中國大陸消費者透過網路進行海外代購的行為,從2012年的4.7%成長到2013年的7%,其中保健品佔了12.4%排名第四,僅次於奶粉/嬰幼兒用品、電腦通訊產品、珠寶/表。
二、機能性食品法令規章繁瑣,需隨時關注
過去20年中國大陸機能性食品相關監管機構多,且法令規章繁瑣,尤以近兩年變動更為劇烈,過去近20年前後法律法規與技術規範公布近350部,其他間接相關超過50部,而依據主要規範為食品安全法。後續制定相關配合法令規章,如食品安全法實施細則、保健食品管理辦法、保健食品良好生產規範、保健食品註冊管理辦法、保健食品廣告審查暫行規定、保健食品命名規定、保健食品命名指南等。
而在去(2013)年3月中國大陸食品藥品監督管理總局(CFDA)正式成立,在行政地位層級CFDA升高為“正”級,將機能性食品的上市審批與生產監督職能整合,成為主要負責食品與保健食品註冊與安全與市場監管的責任單位,其中主要以監管三處與監管四處負責保健食品審批、許可、監察等工作。其主要最大動作為去(2013)年頒布打擊保健食品”四非”專項行動工作方案通知,打擊非法生產、非法經營、非法貼加、非法宣傳工作,近兩年發布許多公告與執行細則,影響保健食品銷售甚鉅,廠商必須不斷追蹤觀察法令規章之變化,徵求意見稿往往成為各地方主管機關與海關執法之參考依據。
三、今年最大關注點,食品安全法(修正草案)徵求意見稿
有鑑於利用網路購買食品與保健食品越來越盛行,在今(2014)年6月中國大陸公佈了食品安全法(修訂草案),其中第七十三條特別針對利用網路銷售食品納入監管,並針對監管與處罰內容作說明。其草案內容主要重點有二,
1.網購第三方平台如無法提供賣方或是生產商廠商資訊,必須先行賠償支付
消費者如透過第三方網購平台(像是淘寶網、京東商城等)購買食品,如購買到品質有問題之產品或是合法權益受到損害,可先向第三方網購平台要求賠償,而後再由第三方網購平台向銷售者或是生產者追償。
2.網路銷售者將進行實名登記
網購第三方平台必須向利用平台販賣食品的經營者進行實名登記,可確保其經營者的食品安全責任,並且也必須依法審查經營者之生產經營許可證等相關銷售所需證明。網購第三方平台如發現違法須負有檢舉或停止提供服務之責任,否則將會連帶受罰,由食品藥品監督管理部門處人民幣五萬元以上二十萬元以下罰款;造成嚴重後果的,責令停業,直至由原發證部門吊銷許可證。
此修正草案通過公告後帶來的影響除了針對網購食品進行監督管理的明文規定外,主要在迫使網購第三方平台針對平台販賣商家更嚴格的要求實名登記,並且商家在提交企業營業、法人、店鋪負責人等基礎資訊後,還需提供《食品流通許可證》、《食品生產許可證》、《食品衛生許可證》等證件,並且通過審核後方能在網購平台銷售,主要對於消費者的購買權益作維護外,也可促使不良或違法經營的網購商家可進行追蹤,或是第三方購物平台須負連帶責任,避免找不到相關人員進行賠償,使得消費者自認倒楣。
對於台灣廠商來說,利用第三方網路購物平台銷售可節省當地設點的管銷成本與行銷費用,為許多廠商利用試水溫與打開品牌之方式,但隨著此草案的規定,未來利用第三方網購平台進行銷售時,台灣廠商一定會被要求準備兩證或是三證方可利用平台銷售,像是進口食品需要兩證,進出口食品標籤審核與衛生證明;而保健食品需要三證,進出口食品標籤審核、衛生證明、進口保健食品批准證書,這是台灣廠商必須注意之處。









