上海自貿試驗區之發展與影響WTO & RTA 中心 李淳 副執行長
一、前言
上海自貿試驗區是中國大陸近年來最具野心的內部經貿體制改革計畫,其運作至今已超過一年,同時,第二批自貿試驗區,也於今(2015)年擴大至廣東、天津及福建三個區域。其中福建自貿試驗區很可能將以推動兩岸經貿互動為主。無論臺灣未來要以何種態度及立場面對中國大陸的自貿試驗區,都必須建立在瞭解其內涵及成效之基礎上。是故,本文之目的,即在於探討上海自貿試驗區之開放內容及執行成效,俾使我們對其發展有進一步的瞭解及掌握。
二、上海自貿試驗區之總體目標
依據中國國務院批准之《中國(上海)自由貿易試驗區總體方案》,主要政策目標在經由兩至三年的改革試驗,加速政府職能之轉變,積極推動服務業擴大開放和外商投資管理體制改革,俾期成為具有國際水準的投資貿易便利、貨幣兌換自由、監管高效便捷且法制規範環境之自由貿易試驗區。在方案中臚列了九項主要任務與措施,包括:深化行政管理體制改革、擴大服務業開放、探索建立負面清單管理模式、構築對外投資服務促進體系、推動貿易轉型升級、提升國際航運服務能級、加快金融制度創新、增強金融服務功能及完善法制保障等九項。
在這九項措施中,又以「深化行政管理體制改革」、「擴大服務業開放」及「探索建立負面清單管理模式」,更為上海自貿區能否有實際成效之關鍵。特別是,關於訂定負面清單管理模式之目的,重點在於對外資給予市場進入前之國民待遇,即針對目前對外資投資申請審核較陸資較為嚴格之部分,改變為與陸資相同處理之管理模式。進一步來說,則係將外商投資項目由核准制改為備案制(國務院規定對國內投資項目保留核准的除外);將外商投資企業合同章程審批改為由上海市負責備案管理,備案後按國家有關規定辦理相關手續。換言之,在試驗區內,適用負面清單之外資,亦將暫停適用《外資企業法》、《中外合資經營企業法》、《中外合作經營企業法》規定的有關行政審批流程。
負面清單之研擬,也是中國大陸因應與美國洽簽雙邊投資協定(Biletreral Investment Treaty, BIT)之試驗方案。過去中國大陸對外洽簽的BIT,均限於外人投資進入境內後(post-establishment)方給予BIT保護,直至2013年第五輪中美戰略與經濟對話中,中國大陸方同意以進入前國民待遇和負面清單為基礎,與美方進行BIT實質性談判,未來與歐盟之BIT談判,亦將採用相同模式,此一重大突破,顯示中國大陸對現有外資管理體制的政策轉變。
在檢驗制度上亦有所簡化。2014年10月時,中國國家質檢總局通知8項自貿試驗區檢驗檢疫制度創新措施將在全中國大陸複製推廣。這些制度包含如協力廠商檢驗結果採信制度、全球維修產業監管、出入境生物材料製品風險管理、檢驗檢疫通關無紙化改革、進口貨物預檢驗、動植物及其產品檢疫審批負面清單等。此等改革已有初步成效,以協力廠商檢驗結果採信制度為例,累計至2014年10月為止,已有9,043批、29.97萬輛進口機動車以此方式進口,節省檢測成本3,144.51萬元人民幣。[1]
三、上海自由貿易試驗區之主要內容
為實現《中國(上海)自由貿易試驗區總體方案》所揭示之主要政策目標、落實上述政策方向,上海市政府相繼公布六項法律文件,包括《中國(上海)自由貿易試驗區管理辦法》;「外商投資項目」、「外商投資企業」、「境外投資項目」、「境外投資開辦企業」等四個備案管理辦法;以及「外商投資准入特別管理措施」(負面清單)。之後中國大陸有關業別之主管中央單位,也針對部份執行項目,陸續公布實施政策方向與具體操作規則。惟整體而言,上海自貿區被賦予之主要任務中,最值得注意其發展者,本文以為當屬「深化行政管理體制改革」、「擴大服務業開放」及「探索建立負面清單管理模式」三項政策內容,茲進一步討論此三項措施之實質內容如下。
(一)深化行政管理體制改革
此項重點在於過去中國大陸對民間資金之管理,向來以事前核准為主,在上海自貿區則朝向以事後監管為主。此部分之落實,需搭配上海自貿區另一重要措施之實施-「負面清單管理模式」,以實現投資申請審查制改為備查制。換言之,在區內之作法,對於未列在上海自貿區負面表列清單上之投資項目,外商投資者之投資審查程序由核准制改為備案制;將外商投資企業合同章程審批改為由上海市負責備案管理,備案後按國家有關規定辦理相關手續。同時,未列在負面清單業別之外人投資,在區內亦將暫停適用《外資企業法》、《中外合資經營企業法》、《中外合作經營企業法》規定的有關行政審批流程,享有行政措施簡化之優惠待遇。

(二)擴大服務業開放
上海自貿試驗區對金融服務、航運服務、商貿服務、專業服務、文化服務和社會服務等六大領域擴大開放,包含18項次行業別,其開放方式主要針對過去屬於禁止或限制類之服務業投資,以正面表列呈現鬆綁的內容,包括暫停或取消投資者資質要求、股比限制、經營範圍限制等市場進入限制措施。依據國務院上述揭示之開放範圍,上海市公布其負面管理清單之基礎,同時在2013年第一次方案中陸續公布上述18項服務業別擴大開放之具體實施規則。
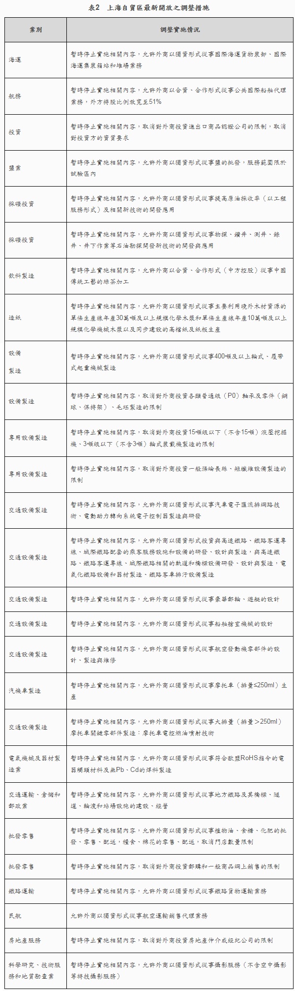
隨後又在2014年7月2日公布新增14項開放服務業之措施,主要在商貿領域取消對外商投資郵購和一般商品網路銷售的限制;在物流服務放寬一些行業的外資股比限制,允許外商以獨資形式從事國際海運貨物裝卸、國際海運集裝箱站和堆場業務,允許外商獨資從事航空運輸銷售代理業務等;在會計服務允許取得中國大陸會計師資格的香港、澳門專業人士擔任會計師事務所合夥人;且醫療服務取消外商投資醫療機構之最低投資總額與經營年限限制。
此外,中國國務院在9月4日發布《國務院關於在中國(上海)自由貿易試驗區內暫時調整實施有關行政法規和經國務院批准的部門規章規定的准入特別管理措施的決定》,針對多項外商投資產業的具體管理措施進行開放與調整。其中涉及調整的相關措施包括《中華人民共和國國際海運條例》、《中華人民共和國認證認可條例》、《鹽業管理條例》以及《外商投資產業指導目錄》、《汽車產業發展政策》、《外商投資民用航空業規定》規定的有關資質要求、股比限制、經營範圍等市場進入特別管理措施。其中,服務業開放項目共計10項,主要涉及運輸、倉儲、郵政、批發零售、房地產與科學研究、技術服務和地質勘查業,且有6項乃進一步開放外商獨資經營。惟若干開放項目與先前2014版負面清單開放內容重疊,故可視為落實該版負面清單之具體政策措施。

(三)探索建立負面清單管理模式
對於訂定負面清單管理模式之目的,重點在於對外資給予市場進入前之國民待遇。上海市政府於2013年公布之負面清單仍包括190項內容,外界認為自由化程度有限,令人質疑中國大陸自由化之政治決心。其中,為外界認為仍保留限制之清單項目,包括例如禁止鹽的批發、禁止高爾夫球場之建造與營運、禁止度假飯店(villa)的建造與營運、限制大型主題公園的開發與營運等。
不過在2014年7月1日甫公布之最新版本負面清單,清單數量從2013年版本之190條縮減至139條。在新版139條負面清單中,限制性措施為110條、禁止性措施為29條。首先,2014年清單取消14條管理措施,其中涉及服務業領域有7條,包括:取消對進出口商品認證公司的限制、取消對認證機構外方投資者的資質要求、取消投資國際海運貨物裝卸、國際海運集裝箱站和堆場業務的股比限制、取消投資航空運輸銷售代理業務的股比限制等;關於製造業等領域則有7條,包括:取消對投資400噸及以上輪式、履帶式起重機械製造的股比限制、取消對投資各類普通級(P0)軸承及零件(鋼球、保持架)、毛坯製造、一般滌綸長絲[2]、短纖維設備製造的限制等。
至於放寬之19條管理措施中,涉及製造業領域9條,基礎設施領域1條,房地產領域1條,商貿服務領域4條,航運服務領域2條,專業服務領域1條,社會服務領域1條。例如:原「限制投資原油、化肥、農藥、農膜、成品油(含保稅油[3])的批發、配送『放寬為』限制投資農藥、農膜、保稅油的批發、配送」;原「限制投資船舶代理(中方控股)」放寬為「除從事公共國際船舶代理業務的,外資比例不超過51%外,限制投資船舶代理(中方控股)」等。[4]
即便此次負面清單之進一步開放比例達17.4%,惟與之前訊息指出,中國大陸擬在2014版本縮減40%之負面清單之規劃方向,顯然最終仍有落差[5]。此外,在制定與評估上海自貿區開放的負面表列清單時,對於開放項目可複製可推廣的評估機制,主要有兩種方面:
(1)由商務部進行評估:選定特定行業,對該行業基本情況進行全面評估,如在外資的實際差異比率、該行業在中國大陸出口排行及於他國之出口競爭力等,且主要為數據分析,立場傾向於開放。
(2)各部門自行評估:較為關鍵,多參考企業意見,在許多項目上已藉由落實方式實際開放,如茶葉。以茶葉的開放考量為例,除商業利益考量之外,尚涉及文化概念、國粹精神,例如普洱茶的製作,由於外國人無法學會如何製茶,以後可能會失傳,這些都是考量是否要開放或保護的觀點。不過在國際上,大多數並不承認這樣的保護觀點,而製茶業在上海自貿區也並沒有進一步開放。
四、上海自貿區之推動情形
上海自貿區之實施情形,依據上海市政府公布之資訊顯示,至2014年9月15日為止,上海自貿區已有12,266家新設企業進駐,其中包括1,677家外資企業,佔13.7%。[6]整體而言,外資企業平均註冊資金約1,500萬美元,內資企業平均註冊資金近2500萬人民幣。又上述新設企業中,以貿易類和服務類為主,比例分別為59.7%和31%,至於其餘的為提供金融或物流服務之企業。[7]
誠如前述,企業進駐上海自貿區之申請流程,其中一項重要改革為負面表列清單以外之投資項目,原則上採「先照後證」(先登記後批准)之設立模式。此等模式之實施,訊息指出因目前區內管理單位工作量大,外商企業在預約遞件時間以申請營業登記時,大概需3至4個星期後方可進行,不過一旦完成文件繳交程序後,大約僅需幾個工作天即可取得營業執照。相較於其他區外之外資企業,動輒需3至6個月批准流程方可進一步取得營業執照,區內行政流程之簡化確已有初步成效。以備案方式設立的外商投資企業近91%,從同期比較來看,新設外商投資企業數同比增加10倍。[8]
在實際管理方面,本來已在上海自貿區裡的企業仍須進行登記。且由於基本方向係鼓勵服務業發展,若屬於不願搬離的製造業者,目前是以輔導轉型之方式,調整業務轉向服務業,或是保留製造,但減少製造業的內容。另值得注意的是,在先照後證部分,由於營業執照與許可證仍有差別,這些都與製造業標準不同,若欲轉型仍應重新辦理相關證照。
此外,上海自貿區方案對於18個服務業別的進一步自由化措施,經過運作一年迄今,這些服務業實質開放內容之政策方向或操作細則逐步到位,其中幾項值得注意者,包括對於跨境人民幣結算業務、加值電信服務、以及律師服務業等之開放。
首先,中國大陸為使上海自貿區能朝向金融中心邁進,與推動人民幣國際化,大幅簡化經常和直接投資項下人民幣跨境使用流程、跨境電子商務結算,另外區內的就業或執業的個人可以開立個人銀行結算賬戶或者個體工商戶單位銀行結算賬戶,辦理經常項下跨境人民幣收付業務等。[9]至於在金融服務的實際情況方面,許多台商業者表示吸納存款為目前的主要困難點,而台資銀行設立子行多會遇到存貸比問題,且台資目前難以利用自貿區取得便宜資金。此外,有業者特別提及外匯管制問題,其表示自貿區企業在跨境借款部分須受外債管制。在銀行部分,分為短債與中長債,短債由外管局批覆,目前台資企業的金額不大,而中長債由國家審批,台資企業多於當地發展,因此極需要銀行提供人民幣資金,但銀行無法從境外介入人民幣。另外,亦有業者表示,臺灣金管會的中國大陸限額讓臺灣的銀行難以進行對台商放款服務,使得台資企業無法享有資源。不過,亦有業者肯認自貿區之優點,其認為在自貿區成立後,原先須透過中國大陸之銀行管理人民幣存款,現已可透過自貿區支行,未來可將人民幣匯入上海,藉以賺取利差。
另外,上海自貿試驗區對電玩遊戲機亦加以解禁,允許外資企業從事遊戲遊藝設備之生產和銷售,透過文化主管部門內容審查的遊戲遊藝設備,可在中國大陸市場銷售。對此,在區外之中國大陸其他地區,遊戲遊藝設備雖可在中國大陸製造,但僅能出口而禁止內銷。又對於法律服務,允許在上海自貿區設立代表處的外國律師事務所與中國大陸律師事務所以協議方式,相互派駐律師擔任法律顧問。在各自執業範圍、許可權內以分工協作方式開展業務合作。再者,允許已在中國大陸設立代表處的外國律師事務所,可與中國大陸律師事務所在區內實行聯營,以分工協作方式,向中外客戶分別提供涉及外國和中國大陸法律適用之法律服務。而這些外國律師與中國大陸律師合作或聯營等內容,在區外地區係為完全禁止之營業方式。至於實際情況方面,雖然自貿區條例第42條,鼓勵律師事務所專業機構在自貿區發展業務,但目前並未規範如何開展之具體內容。此外,律師在中國大陸從事專業法律服務所遇到的問題,在於台商一般較為信賴臺灣律師,但臺灣律師若對於中國大陸法規無一定了解便會誤導台商,故業者建議引進臺灣律師與中國大陸律師事務所合作。
五、結論
上海自貿區之發想與提出背景主要來自兩個國際經貿環境之變化。第一,在2008年全球金融危機後,貿易與投資產生變化,使得原來WTO多邊路徑難以進展,此亦意味著全球多邊貿易體系開始產生變化,而中國大陸必須適應並參與此變化尋求出自己的方向;其二,從工業現況來看,整個經濟政策模式及結構面臨根本性轉型。以深圳為例,在對外開放政策下,深圳為加工貿易保稅區,但卻有著不小的隱憂,加工貿易難以存續,使得中國大陸開始面臨產業轉型問題。
基於上述背景,中國大陸開始思考以開放導引改革,並期望在上海選定一個區域進行試驗。試驗與開放主要建立在三個原則之上,即對管理體制進行改革、不再實行圈地政策,主要將從機制改革,不再要求加強建設、以及未來中國大陸將不再採取主動開放模式,將轉為以平等對待原則作為主要策略。
對於臺灣而言,必須密切觀察上海以及其他自貿試驗區之發展。一方面這些試驗區逐漸將兩岸經貿協議之優惠開放給其他各國(例如前述有關批發零售、醫療機構及加值電信等開放,均屬於兩岸服務協議之承諾),他方面台商必然會受到其各項優惠條件之吸引而有意前往投資經營。在大陸各種誘因陸續推出後,我們必須進一步思考對於兩岸經貿關係,以及整體大陸政策之影響,並提早提出因應方案,方為建立下世代兩岸關係的應有方向。
[1] http://www.shanghai.gov.cn/shanghai/node2314/node2315/node4411/u21ai944150.html.
[2] 即聚酯加工絲。
[3] 國家按照國際通行慣例,爲國際航行的船舶提供免稅油品供應。保稅油經營企業可直接從國際進口燃油,不占國內燃油進口配額,免徵進口關稅、消費稅、增值稅。
[4] 中國(上海)自由貿易試驗區2014版負面清單情況說明會舉行,http://www.ysftpa.gov.cn/WebViewPublic/item_page.aspx?newsid=635398258712843215&coltype=8。
[5] 上海自貿區2014版負面清單爭取縮減40%,上海第一財經日報,http://www.yicai.com/news/2014/03/3621302.html。
[6] 上海自貿區2014版負面清單爭取縮減40%,上海第一財經日報,http://www.yicai.com/news/2014/03/3621302.html。
[7] 11月28日中國(上海)自由貿易試驗區中外記者集體採訪活動全程實錄,上海市人民政府新聞辦公室,http://www.shio.gov.cn/shxwb/xwfb/u1ai10147.html;上海:負面清單“瘦身”後 進自貿區企業大增http://big5.ce.cn/gate/big5/www.ce.cn/cysc/newmain/yc/jsxw/201407/05/t20140705_3102491.shtml。
[8] 中國(上海)自由貿易試驗區運行一周年新聞發佈會http://www.shio.gov.cn/shxwb/xwfb/userobject1ai10234.html。
[9] 中國人民銀行上海總部關於印發《關於上海市支付機構開展跨境人民幣支付業務的實施意見》的通知,http://www.ysftpa.gov.cn/WebViewPublic/item_page.aspx?parentId=627&id=968#。









