因應中美貿易戰 台商可採七大策略文:資誠聯合會計師事務所
自2018年7月,中美兩國正式展開了經濟史上迄今為止最大規模的經濟貿易戰。中美貿易戰事件起源於美國指控中國大陸針對美國特定產業,包括對科技技術移轉及智慧財產權等進行不公平貿易行為。因此,美國貿易代表署 (USTR) 展開 “301調查"。依據調查結果,美方已於6月15日宣布擬針對自中國出口之1,102項特定產品(主要為航太產品、電子資訊及通訊產品、機器設備以及汽車產品)加徵25% 之進口關稅,影響約500億美元之進口額。其中的818項,相當於340億美元之中國大陸輸往美國商品已於7月6日開始加徵進口關稅;其餘擬定之284項商品(相當於160億美元)將於7月24日起徵求公眾意見及審核,並未尚未宣布具體的實施時程。
對此,中國大陸商務部進行反制措施,擬定將對美國農產品(大豆)、汽車、水產產品等進口商品加以課徵對等之懲罰性進口關稅25%。中國大陸商務部已公布兩份對美國加徵關稅商品清單(清單一與清單二),清單一為545項,約為340億美元之商品,主要商品包含新鮮或乾燥水果及堅果、汽車、新鮮或冷凍水產品,且已於7月6日生效;清單二包含114項,中國自美國進口額約160億美元之商品,涉及之產品主要為化工產品、塑膠及其聚合物、醫療設備器材以及能源相關產品等,實際生效日則待中國大陸商務部另行公告。
此外,美國又於7月10日宣布擴大對中國大陸6,031項商品,相當於總值約2,000億美元之商品再加徵10% 關稅。該清單商品包含魚類、蔬菜、水果、麵粉、大米、菸草、化學物、紡織品、紙漿、鋼鐵、以及電器等商品,確切生效日期將於近期宣布。
中美貿易戰的影響
資誠聯合會計師事務所稅務法律服務會計師曾博昇表示,與中國大陸有經貿往來的台資企業,如其產品涉及中美貿易戰加徵關稅的項目,無論是否於中國大陸設廠,都將直接或間接被中美貿易戰影響。
在直接影響上,針對在中國大陸設有生產基地的台商,在進口方面,若向美國進口相關商品,主要影響為進口成本(關稅)的增加。另外,若有自中國大陸出口至美國應加徵關稅的產品,則將直接增加美國進口商的成本,進而影響台商企業產品的價格競爭力,甚至美國客戶的購買意願。
在間接影響上,中美貿易戰對台灣企業的間接衝擊主要來自三角貿易下,例如採取台灣公司接單、中國大陸生產,再將產品銷往美國的交易模式。這同樣會影響美國進口商的購買意願;另一方面,如果台商是透過在美國的關聯企業進口後再轉售,則勢必會對美國關聯企業獲利造成衝擊。
台商可採取的七項策略
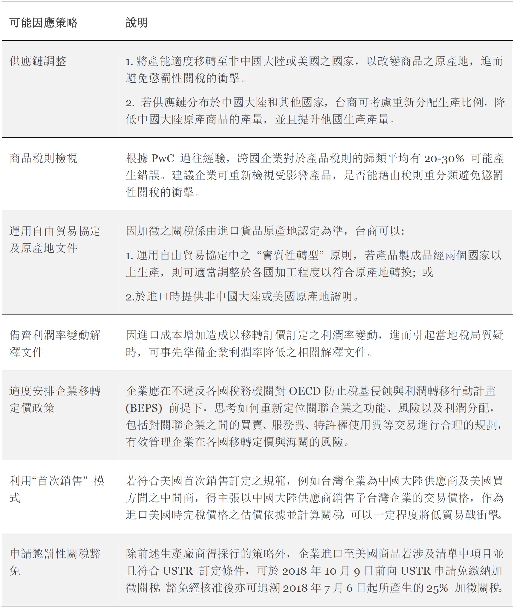
面臨貿易戰的考驗,資誠聯合會計師事務所關稅服務副總經理黃賜正建議台資企業可思考以下因應對策:

曾博昇建議,中美貿易戰火持續延燒,台資企業必須提早思考因應策略,以及如何因應現今多變的政治及經濟局勢,策略性地調整全球供應鏈佈局,降低貿易戰帶來的負面衝擊。









