大型活動帶動經濟與產業之研析財團法人商業發展研究院商業發展與策略研究所/ 朱浩副所長
摘要
全球化時代來臨,觀光產業興盛,各地紛紛透過舉辦大型活動做為凝聚地方認同、創造地方形象、帶動當地產業,以及經濟振興的方式。為能瞭解我國現有國際性與地方性之大型活動舉辦情形,解析地方環境與產業優勢本研究針對我國具國際性以及具有發展潛力的大型活動辦理概況進行歸納與比較,探究不同類型活動的特色,並比較同類型活動的各活動間經濟效益差異,試圖瞭解我國目前活動發展現況與整體環境情勢,進而有助於我國中央與地方政府、在地產業與活動服務業者對於活動產業之趨勢及發展策略研擬。
一、研究緣起與目的
全球化時代來臨,觀光產業興盛,各地紛紛透過舉辦大型活動做為凝聚地方認同、創造地方形象、帶動當地產業,以及經濟振興的方式。其中,地方的文化慶典有其生活上的價值及歷史,且象徵地方特色與獨特性,在當代複合多元主題的包裝之下,更成為快速成長的觀光項目;而會議展覽產業,我國雖起步較晚,但會展產業龐大的發展潛力與經濟動能,使其成為為積極發展的重點產業之一。另外,運動賽事活動的舉辦,除了可提升運動風氣與促進國家運動產業發展外,塑造城市形象並發展在地的觀光也成為近年我國爭取籌辦國際性運動賽事的主要原因。
財團法人商業發展研究院(2011)曾針對重要的的大型活動進行調查分析,但隨後並未持續觀察活動效益的變化。本研究為能瞭解我國現有大型活動舉辦情形,因此在過去的研究基礎上針對舉辦活動的單位進行問卷調查,以解析地方環境與產業優勢本研究針對我國具有發展潛力的大型活動辦理概況進行歸納與比較,探究不同類型活動的特色,並比較同類型活動的各活動間經濟效益差異,試圖瞭解我國目前活動發展現況與整體環境情勢,進而有助於我國中央與地方政府、在地產業與活動服務業者對於活動產業之趨勢及發展策略研擬。
二、大型活動對經濟的影響
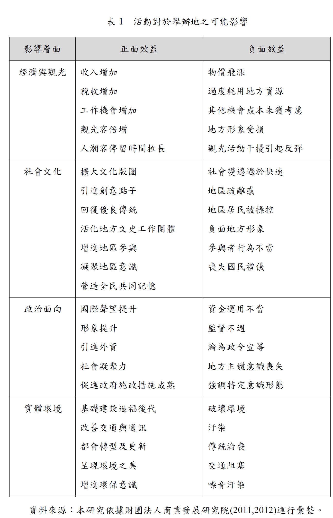
2.1 大型活動的定義、範圍與影響
一般認為大型活動規模與影響力相當大,進而能帶動當地短期及長期的商機與經濟發展。然而,Getz (1997) 與Hall (1989)皆認為國際性活動對舉辦地的影響可能表現在很多面向,包含經濟與觀光、社會文化、政治與實體環境等面向,並且存在正面與負面的效益 (請參考表1)。其中,經濟層面的正面效益包含地方收入增加、稅收增加、工作機會增加、觀光客增多、人潮客停留時間拉長等;而負面效益包含物價飛漲、過度耗用地方資源、其他機會成本未獲考慮、地方形象受損、觀光活動干擾引起反彈等。
不可否認的,舉辦國際性活動的確有助於當地觀光產業發展,部分學者在探討觀光發展對於地方經濟的影響時,仍會提出正反兩種面向的衝擊,例如Ap & Cromton (1998)、Andriotis & Vaughan (2003) 認為觀光發展有助於促進地方經濟,包含增加經濟成長、增加工作機會、提高生活水準與收入、改善公共設施、增加購物機會、增加外來投資等,甚至帶來稅收的增加。同樣的,對地方經濟負面的影響包含物價上漲 (Ap & Cromton, 1998) 與經濟效益分配不均 (Brougham & Butler, 1981) 等,整理如表1所示。

縱使活動的舉行有正面與反面的效益,但Getz (1997) 認為舉辦國際性活動對於舉辦地能帶來高度的競爭優勢,並且,活動對於維繫傳統、吸引觀光客、建立都市形象、建立信譽名聲都有正面的助益,使得舉辦該活動的場地、社區、城市都變成具有高度的競爭優勢。執政者在考慮城市或地方的發展規劃時,能透過舉辦國際性活動提升城市競爭力,並且帶來許多正面的效益的同時,也應降低負面效益的衝擊。
活動辦理與產業發展的關聯密切,因活動的成功辦理有賴多項產業與各種民生服務業的結合,同時塑造有利產業發展之環境,提供參觀者更高的體驗價值。以會展產業為例,執行展覽與會議業務包含層面甚廣,例如展場租用、人力仲介、場地設計(包含舞台、裝潢、燈光、音響、多媒體等)、活動規劃、文化表演等相關業者,周邊更衍生出運輸、住宿、旅遊、贈送禮品、印刷、保全、翻譯、清潔等相關業務,而會展本身亦對於公關與廣告設計相關產業有大量的需求。黃振家(2009)則提出會展產業之關聯產業,上游為策畫、主辦單位,中游則包含了執行廠商、周邊廠商,下游部分則以會展行銷為主要內容,包含公關、廣告設計等業務內容(參考圖1)。

活動成功舉辦,對於活動關聯產業都有所助益。同樣以會展產業做為說明,依據黃振家(2009)所提出的產業價值鏈,包含內容提供者(軟體廠商)、內容整合者(硬體廠商)、會展籌劃業者、活動主辦單位、表演/參展單位與最終的參觀者/觀眾(參考圖2)。從價值創造的觀點來看,會展產業價值鏈包含各種角色的個別利益,上下游間供需雙方的共同利益,及以參觀者/觀眾為考量的整體價值鏈共同利益。透過以上價值鏈的說明,顯示國際性活動舉辦成功能帶動整體關聯產業的共同利益,形成多贏的局面,這也說明舉辦國際性活動應為中央與地方共同努力的方向。

由此可知,舉辦國際性活動對於地方經濟與產業的發展,亦可參考會展產業與關聯產業之間的關係,探討各類國際性活動對於上、中、下游相關影響與互動模式。
有鑑於活動舉行對於經濟、社會、文化、政治與環境等面向皆有影響。因此,本研究在探討國際性活動對地方經濟的影響時,除探討經濟效益的直接影響,也一併考慮其他層面延伸對於經濟的間接影響,即本研究除了分析可量化的經濟效益,亦探討以活動關係人分析之相關質化影響。
2.2活動的經濟效益
經濟效益的評量通常是透過估計舉辦活動所產生之最終需求變動,在地區經濟體中經過多次循環所產生的總和效果,即直接效果、間接效果以及誘發效果 (或稱產業關聯效果)。而這種由多次循環所產生的乘數效應 (multiplier) 通常被用來探討整體經濟效果。經濟乘數效應的估算可以透過投入產出法進行分析 (Fletcher, 1989;Frechtling, 1994;Frechtling & Horváth, 1999) 或套用暨有乘數估算 (Gartner & Holecek, 1983;Mescon & Vezikis, 1985;Yardley et al., 1990)。此外,就活動的經濟效益推估方法而言,「直接調查搭配投入產出法」是最普遍用來估計經濟影響的評估方式 (Humphreys & Plummer, 1995;Gratton, Shibli & Coleman, 2006;杜英儀,2008)。因而,本研究以投入產出法做為估計各活動的經濟效益之量化評估方式。
以下就根據 Humphreys & Plummer (1995) 與杜英儀 (2008) 提出之投入產出法的經濟效益定義,依據直接效益、間接效益以及由此的產業關聯效果進行說明:
2.1.1 直接效益
直接效益是指活動組織者(organizers,即主/承/協辦者)在當地購買商品與服務的各類支出,以滿足其活動舉辦所引發的額外需求,包括直接投入與原始投入的支出金額。但仍有其他值得注意的部分,包含 (A) 有許多的組織者支出並不易被觀察,或轉成收入的科目,但其實是必要支出的節省,比如企業的實物或勞務贊助,是贊助者針對活動的運作需求做為提供,屬於活動的投入,應計入直接效益之中,且也會產生產業關聯效果; (B) 支付給外國人以及外國單位的費用,因不會在國內產生再投入 (消費或投資) 的帶動效益,不能計入直接效益之中,比如支付國外表演者或國外勞動者之費用等; (C) 除了國際性活動的舉辦地之外,有許多週邊的小型活動也可能會配合國際性活動舉辦而被舉行,這些週邊活動之組織者若非國際性活動組織者,則應加計為支出。
2.1.2 間接效益
間接效益是指訪問者(包含各類外來的訪問者,如參觀者、參展者、媒體人員等)在當地購買商品與服務的各類支出,以滿足其因活動所引發的額外需求。他們所引發的額外需求包括交通、住宿、餐飲、觀光休閒以及其他商品或服務的消費需求。
2.1.3 產業關聯效果
產業關聯效果是指受到直接效益 (組織者的投入支出),以及間接效益 (訪問者的消費支出) 等兩種需求支出的刺激,所產生的乘數效果。亦即因為這些需求進而帶動這些產品與服務之中間投入與原始投入的衍生需求,透過投入產出系統而產生的波及效果。而其中我們關心的是對生產與附加價值的影響效果,亦即產出效果與所得效果。另外,由於國內部份產業以輸入品做為中間投入的比率甚高,為避免高估最終需要的波及效果,宜扣除最終需要增加致使輸入品投入增加所誘發之國內生產部份,因此採用逆矩陣來計算最終需要之波及效果。
關於產出效果的計算方式為B(I-M ̂ )(v+c),其中, B、v、c分別表示投入產出係數表、直接效益、間接效益,而M ̂為以輸入係數向量m為對角線之矩陣。另外,所得效果的計算方式為P ̂B(I-M ̂ )(v+c),即為產出效果乘上P ̂,其中P ̂為附加價值投入係數P之對角線之矩陣。上述的計算方式,其中產出係數表 (B)、M ̂矩陣與P ̂矩陣可參考我國主計處所公布的產業關聯統計。
此外,透過上述三種分類可以比較經濟效益是來自哪一類支出所驅動。若國際性活動會能夠吸引大量國內外參展者來參展,並帶來大量的參展團,則屬於「參展者驅動」模式;若能夠吸引大量觀賞者以帶動觀光休閒活動的支出,則屬於「參觀者驅動」模式;若效益主要來自於活動主辦單位會所進行的大量投資,則屬於「組織者驅動」模式。
2.3研究方法
本研究針對我國2016年舉辦的重要大型活動進行調查,訪問對象以活動主辦單位執行負責人或聯絡窗口為主。調查日期為民國105年11月19日至民國105年12月10日。調查方式主要是以E-mail問卷為主,再輔以電訪或傳真催收問卷。調查內容主要包含「活動基本資料」、「參觀人次與消費金額」、「工作人員」、「收支金額概況」、「其他收入比例」、「各支出比例」及「活動執行情況」等面向進行調查,詳細調查問卷大綱如下表2所示。

三、 調查與分析結果
3.1 活動基本概況
3.1.1主辦單位
本研究調查57個大型活動中,節慶文化類的主辦單位多為中央或地方政府,或與有關之社團法人機構一同主辦。在會議展覽類7個活動中,大部分皆由外貿協會主辦。在4個運動競賽類活動,其主辦單位多為運動協會,或與舉辦城市所在地之政府單位共同執行。
3.1.2舉辦地點
就以本研究調查之活動類型來看,節慶文化類的活動多具有獨特性與文化意涵,為能推展在地文化產業,多數的節慶文化類活動選擇於其象徵之文化所在地舉辦,僅有「客家桐花祭」、「臺灣自行車節」與「台灣好湯溫泉美食嘉年華」的舉辦地點分佈較廣,屬於跨縣市的合作活動。
而在會議展覽類型之相關活動中,活動地點多集中於臺北市,且皆在世貿中心與南港展覽館舉辦,會展產業與當地的社會、經濟、文化發展有著緊密關係,除場地水準外,鄰近的環境、交通與治安皆是會展舉辦地選擇的優先考量因素,因此臺灣金融與都會城市最具代表的臺北市,即成為國際會展舉辦地點的首選。
而運動競賽類型中,活動舉辦地點則以場地條件是否符合賽事需求,以及選手安全做為選擇考量。
3.1.3舉辦時間與天數
本研究調查之活動中,節慶文化類的活動天數差異較大,主辦單位多依據活動主軸籌畫舉辦天數之多寡,其中,「臺灣好湯溫泉美食嘉年華」聯合全臺溫泉區的景點、美食與人文風情介紹,帶動臺灣秋冬溫泉旅遊活動,因此舉辦天數多達223天;相對地,「迎接曙光贏在第一音樂會」其活動主題為迎接新年第一道日出,並配合會場表演與美食、遊戲攤位,陪伴民眾迎接日出,因此舉辦天數則僅有一天。
另外,會議展覽類的天數會因不同的展覽內容而有所調整,但考量場地、租金等成本因素,因此,平均天數落在4.5天,最多不超過10天;運動競賽類則與運動種類、賽程安排有極大關係,各類型之運動賽事天數不一,本研究調查之運動競賽類活動舉辦天數介於1-5天之間。
3.1.4總參觀人次
由調查資料顯示,若依據總參觀人次來看,「2016臺灣燈會」活動有2,025萬人次,位居節慶文化類活動中參觀人次第一位,亦為三大類活動中之首,其次為「客家桐花祭」(485萬人)、「臺中媽祖國際觀光文化節」(285萬人),而「臺北最HIGH新年城-跨年晚會」與「西藏文化藝術節」的總參觀人次也超過100萬人次。
再分析會議展覽類型的總參觀人次,以「臺灣客家產業博覽會」33萬人次最多,其次是「南投世界茶葉博覽會」的27.46萬人次,「臺北國際自行車展」與「臺北國際體育用品展」亦達2萬人次以上;其餘活動由於展覽內容鎖定特殊族群,總參觀人次相較之下較少。
運動競賽類型活動中,平均參觀人次不及其他類型活動的參觀人次多,其中,人次最高的是「臺北馬拉松」,達2.5萬人,而「太魯閣峽谷馬拉松」則達2萬人次之。
然而,所有活動的天數長短對總參觀人次有著直接或間接地影響,若想實際了解活動熱烈程度及對民眾的吸引力,應從平均每日參觀人次來觀察。節慶文化類中,以「2016臺灣燈會」平均單日參觀人次達144萬居首,顯示當日活動人山人海之盛況;另外,「2017臺北最HIGH新年城-跨年晚會」、「2016臺南鹽水蜂炮」與「2016客家桐花祭」平均每日參觀人次亦分別達132萬、31萬與10.7萬,而「2016竹子湖海芋季」則因寒流來襲導致花況不佳,2016年的總參觀人次較往年略低,但其平均每日參觀人次仍有1.6萬。
會議展覽類活動中,平均每日參觀人次最高依序為「臺灣客家產業博覽會」(3.67萬)與「南投世界茶葉博覽會」(3.05萬);運動競賽類則是以「臺北馬拉松」平均每日2.5萬參觀人次最多,其次為「太魯閣峽谷馬拉松」(2萬)。
3.1.5參觀者平均消費
為能分析活動成效及有關之經濟規模,除參考總參觀人數多寡外,掌握參觀者的消費情形,亦可看出有關活動的發展潛力。根據本研究之調查顯示,「金門中秋博狀元餅」參觀者每人平均花費為5,000元,居節慶文化類中之冠,金門中秋博狀元餅是中秋節當天的活動,它巧妙的將骰子戲轉化成鼓勵進取功名的遊戲,在金門各鄉鎮進行比賽,並配合當地的觀光產業活動,因此參觀者大多會有額外的交通、住宿、餐飲費用,進而提高參觀者的平均花費;另外,其他幾項節慶文化類活動之參觀者也都有超過1,800元的平均消費,包括:「2016生態賞鷗暨海上看馬祖」(3,083元)、「2016大鵬灣遊艇帆船系列活動」(3,000元)、「2016日月潭國際花火音樂暨自行車嘉年華」(2,000元)和「2016迎接曙光贏在第一音樂會」(2,000元)等。
而在會議展覽類中,主辦單位多因難以統計個別參展廠商之營收,故較難推估參觀者平均花費;而運動競賽類活動中,整體來說雖總參觀人數不及節慶文化類活動,但每場活動參觀者平均消費皆超過1,500元以上,運動競賽的平均花費居三大類活動中之首,由此可見,運動競賽類活動深具活絡地方經濟之潛力。
3.2 活動經濟效益分析
本研究針對全國52個國際性、大型活動進行問卷調查後,依據主辦單位填答活動收支概況,依其問卷調查結果進行所有活動之經濟效益分析,以直接調查搭配投入產出分析法計算活動經濟效益與相關影響,計算時搭配行政院主計總處所公布最新之產業關聯程度表(I-(I- )A)-1,與進口品投入係數表(按C.I.F.計值),以及交通部觀光局所公布最新之來臺旅客消費及動向調查、國人旅遊狀況調查報告等,計算活動的直接效益、間接效益、產業關聯效果、總效益、平均日效益與益本比,進一步考量不同產業因活動所帶動的效益有所差異,計算整體調查活動的各產業占總經濟效益之比例,得知大型活動對各產業的影響程度;整體而言,上述之分析亦有助針對不同類型活動進行經濟效益分析與比較。以下表3即為本次調查與各項效益之分析的結果。

3.2.1 直接效益
直接效益是指活動主辦單位在當地購買商品與服務的各類支出,以滿足其活動舉辦所引發的額外需求,包括直接投入的支出金額。由表3可知,在57個活動中,共有56個可計算出直接效益(註一) 。分析結果發現,56個活動總計直接效益約有13.3億元,平均一個活動的直接效益約為2千3百多萬元,而節慶文化、會議展覽與運動競賽活動的平均直接效益分別約為1,770萬、6,498萬與1,967萬。由此可知,節慶文化類活動的直接效益為三類型中最小。
再分別觀看各類型的活動直接效益,節慶文化類以「2016臺灣燈會」的100億多元居首,其次則為「2016客家桐花祭」的4億元,然而,從表3數據可發現,節慶文化類各活動間的直接效益差異頗大,相較於臺灣燈會高達4億元的直接效益,「2016觀音觀鷹」僅有50萬元,而「2016清境奔羊節」甚至低於50萬元。
相較於節慶文化類,會議展覽類活動間的直接效益差異較小,除了「2016臺灣國際綠色產業展」與「2016臺北國際體育用品展」有高達1億元以上的投入外,其餘的活動均有4百萬到3千萬不等的直接效益;另外,在運動競賽類型中,直接效益最高的活動為「2016臺北馬拉松」的4千多萬元,其次依序為「2016太魯閣峽谷馬拉松」(2,300萬元)和「2016臺灣國際衝浪公開賽暨東浪嘉年華」(700萬元)。
3.2.2 間接效益
間接效益為衡量參觀者在當地購買商品與服務的各類支出,以滿足因活動所引發的額外需求,包括交通、住宿、餐飲、觀光休閒以及其他商品或服務的消費需求。但考量統計參觀者的消費支出的難度高,需耗費許多人力進行調查統計再做推論,因而多數主辦單位並未進行統計。即使主辦單位有進行推估,但計算的方式不同亦可能使衡量間接效益有所偏差。有鑑於此,本研究依據交通部觀光局所公布的民國104年來臺旅客消費及動向調查與104年國人旅遊狀況調查報告的國際旅客及國人旅遊平均每人每次旅遊花費進行推估,並配合各活動所吸引的參觀者數量推估各活動的間接效益。
然而,多數活動主辦單位在接受本研究調查時表示,因多數活動為較具開放性的為售票型活動,故主辦單位難以估算國際參觀者人數,為避免間接效益之推估值被低估,因此,針對未提供國際觀光客人數數據之活動,本研究團隊以各類型活動中(節慶文化類、會議展覽類和運動競賽類),有提供完整國內外參觀人次數據者,將其國內參觀人數與國際參觀人數之比值,做為計算未提供國際參觀者人數之活動間接效益參考係數。
57個活動總和間接效益約有228億元,平均一個活動的間接效益約為4億多元,而節慶文化、會議展覽與運動競賽活動的平均間接效益分別約為48,681萬、5,767萬與2,277萬,三者類型中以運動競賽活動的間接效益最低,可能的原因為運動競賽類活動舉辦天數少,通常僅有1~2天,且有時會受報名人數限制,因此影響到參觀人次較為其他兩類型的活動少,間接效益也因而較低。
依活動類型來看,節慶文化類型中,間接效益最高的活動為「2016臺灣燈會」,高達104億多元,另外「2016客家桐花祭」也有將近25億元的高間接效益,第三則為「2016阿里山花季音樂會」有19.4億元;而會議展覽活動則以參觀人數多的「臺灣客家產業博覽會」1.7億元表現最為亮眼,其次則是擁有1.4億元間接效益的「南投世界茶葉博覽會」;最後,運動競賽類的活動皆僅有百萬到千萬不等的間接效益,其中以總參觀人數次多的「2016太魯閣峽谷馬拉松」4千多萬元居首。
3.2.3 產業關聯效果
產業關聯效果是指受到活動直接效益與間接效益兩種需求支出的刺激,所產生的乘數效果,即因為舉辦活動進而帶動的中間投入與原始投入的衍生需求,透過投入產出系統而產生的波及效果。產業關聯效果計算方式,本研究團隊是利用活動總效益扣除直接效益與間接效益的部分,而活動總效益則是利用B(I- )(v+c)的公式所計算出。其中,B、v、c分別為投入產出係數表、直接效益、間接效益,而 與I分別為以進口品投入係數向量m與1為對角線之矩陣。上述的計算方式,其中產出係數表(B)與 矩陣乃參考我國主計處所公布的產業關聯程度表與進口品投入係數表。
由於產業關聯效果是因舉辦活動而帶動的乘數效果,而乘數大小是受到活動所投入的產業影響,從表3數據可知,產業關聯效果最高的活動依序是「2016臺北國際自行車展」(1,691,136萬)、「2016臺灣燈會」(608,747萬)、「2016基隆鎖管季」(394,678萬)、「2016臺北國際體育用品展」(234,544萬)與「104-105年度臺灣客家產業博覽會」(198,305萬)等。
若單從活動類型來看,節慶文化類「2016臺灣燈會」的產業關聯效果最高,達60.8億元;會議展覽類「2016臺北國際自行車展」的產業關聯效果最高,達169億元;而「2016臺北馬拉松」則是運動競賽類型中產業關聯效果最高的活動,達1.6億元。
3.2.4 總效益
活動總效益是衡量活動效益成功與否的重要指標,由表3數據可知,本次調查活動總效益總計為632.18億元,平均一個活動可創造11億元的經濟效益,顯示活動所創造的經濟效益相當可觀。
進一步觀察活動總效益,效益最高的活動依序為「2016臺北國際自行車展」(1,695,287萬)、「2016臺灣燈會」(1,692,317萬)、「2016基隆鎖管季」(398,069萬)、「2016客家桐花祭」(397,188萬)和「2016阿里山花季音樂會」(303,089萬),從上述前五高效益的活動其中有四個屬於節慶文化類,顯示節慶文化類型的活動是具有帶動地方經濟成長的效果。
另外,「2016臺北國際自行車展」的169.5億多元依然居會議展覽類型中之首,其次依序為「臺北國際體育用品展」(249,532萬)、「臺灣客家產業博覽會」(218,364萬)、「2016臺灣國際太陽光電展覽會」(59,220萬)和「臺灣國際綠色產業展」(41,600萬);而運動競賽類的總效益,以「2016臺北馬拉松」將近2.4億元最高。
3.2.5 益本比
不論是先前所觀察的活動經濟總效益或平均日效益的指標,所觀察的多是活動的效益面,但效益面與投入面是相對應的,投入越多所對應的效益越高。有鑑於此,為了更全面性的探討活動舉辦的效率與發展潛力,以及舉辦活動的乘數效果,本研究團隊進一步計算活動的益本比,即活動總經濟效益占活動投入成本(以主辦單位投入的直接效益為計算)之比例。當活動的益本比越高,顯示主辦單位對於此活動的效率越高或發展潛力越大。
觀察表3可知各活動益本比的高低,數據較高的活動依序為「2016阿里山花季音樂會」(21,649.21倍)、「2016台北國際自行車展」(930.45倍)、「2016基隆鎖管季」(715.95倍)、「2016竹子湖海芋季」(344.35倍)和「2017臺北最HIGH新年城-跨年晚會」(285.32倍),由益本比排序前五大的活動可發現,除「2016台北國際自行車展」屬會議展覽類外,其餘均屬於節慶文化類。另外,觀看整體活動的平均益本比,約為51.92倍,再進一步觀察三類活動的平均益本比,節慶文化、會議展覽與運動競賽分別約為52.49倍、60.99倍與4.5倍,明顯可知會議展覽類活動的乘數效果最大,且其產生的效益相較於運動競賽活動高出13.6倍左右,可見會議展覽類的活動發展潛力相當地大。
而單以活動類型來看,節慶文化類除了上述提到的活動外,尚有「2016陽明山花季」(232.65倍)、「2016西藏文化藝術節」(205.56倍)、「2016清境奔羊節」(140.28倍)、「2016花蓮金針花季」(138.29倍)、「2016國際玻璃藝術節」(122.59倍)、「2016南島族婚禮-情牽大武山」(114.35倍)與「2016草嶺古道芒花季活動」(101.89倍),以上皆是益本比超過100倍的活動。此外,會議展覽類活動的益本比差異很大,除了「2016臺北國際自行車展」為930.45倍以外,其餘活動的益本比落在1.6~77.30倍之間,顯示會議展覽類活動的主軸與舉辦方式,對於效益有很大的影響;值得一提的是,在運動競賽類型中,益本比均落在1.88~7.56之間,差異很小。
四、結論與建議
本研究透過調查國內各大型活動之主辦單位,了解各活動辦理之概況、收支出金額與執行情況,且經由乘數效應計算出整體的經濟效益,並區分直接效益、間接效益、產業關聯效果、總經濟效益及益本比等,完成國內57個大型活動與地方經濟之關聯性,為利於有關單位研擬具發展性之大型活動策略參酌,茲將調查結果整理於下:
直接效益是指活動主辦單位在當地購買商品與服務的各類支出,以滿足其活動舉辦所引發的額外需求,包括直接投入的支出金額。分析結果發現,節慶文化、會議展覽與運動競賽活動的平均直接效益分別約為1,770萬、6,498萬與1,967萬。由此可知,節慶文化類活動的直接效益為三類型中最小。
再分別觀看各類型的活動直接效益,節慶文化類各活動間的直接效益差異頗大,相較之下會議展覽類活動間的直接效益差異較小。
在間接效益方面,57個活動總和間接效益約有228億元,平均一個活動的間接效益約為4億多元,而節慶文化、會議展覽與運動競賽活動的平均間接效益分別約為48,681萬、5,767萬與2,277萬,三者類型中以運動競賽活動的間接效益最低。
依活動類型來看,節慶文化類型中,間接效益最高的活動為「2016臺灣燈會」,高達104億多元,另外「2016客家桐花祭」也有將近25億元的高間接效益,第三則為「2016阿里山花季音樂會」有19.4億元;而會議展覽活動則以參觀人數多的「臺灣客家產業博覽會」1.7億元表現最為亮眼,其次則是擁有1.4億元間接效益的「南投世界茶葉博覽會」;最後,運動競賽類的活動皆僅有百萬到千萬不等的間接效益,其中以總參觀人數次多的「2016太魯閣峽谷馬拉松」4千多萬元居首。
在產業關聯效果方面,產業關聯效果最高的活動依序是「2016臺北國際自行車展」(1,691,136萬)、「2016臺灣燈會」(608,747萬)、「2016基隆鎖管季」(394,678萬)、「2016臺北國際體育用品展」(234,544萬)與「104-105年度臺灣客家產業博覽會」(198,305萬)等。
若單從活動類型來看,節慶文化類「2016臺灣燈會」的產業關聯效果最高,達60.8億元;會議展覽類「2016臺北國際自行車展」的產業關聯效果最高,達169億元;而「2016臺北馬拉松」則是運動競賽類型中產業關聯效果最高的活動,達1.6億元。
在總效益方面,本次調查活動總效益總計為632.18億元,平均一個活動可創造11億元的經濟效益,顯示活動所創造的經濟效益相當可觀。進一步觀察活動總效益,效益最高的活動依序為「2016臺北國際自行車展」(1,695,287萬)、「2016臺灣燈會」(1,692,317萬)、「2016基隆鎖管季」(398,069萬)、「2016客家桐花祭」(397,188萬)和「2016阿里山花季音樂會」(303,089萬),從上述前五高效益的活動其中有四個屬於節慶文化類,顯示節慶文化類型的活動是具有帶動地方經濟成長的效果。
在活動益本比方面,益本比較高的活動依序為「2016阿里山花季音樂會」(21,649.21倍)、「2016台北國際自行車展」(930.45倍)、「2016基隆鎖管季」(715.95倍)、「2016竹子湖海芋季」(344.35倍)和「2017臺北最HIGH新年城-跨年晚會」(285.32倍),由益本比排序前五大的活動可發現,除「2016台北國際自行車展」屬會議展覽類外,其餘均屬於節慶文化類。另外,觀看整體活動的平均益本比,約為51.92倍,再進一步觀察三類活動的平均益本比,節慶文化、會議展覽與運動競賽分別約為52.49倍、60.99倍與4.5倍,明顯可知會議展覽類活動的乘數效果最大,且其產生的效益相較於運動競賽活動高出13.6倍左右,可見會議展覽類的活動發展潛力相當地大。雖然有些展覽的益本比還不大,但考慮重要會展活動都必需要「培養」,其規模與效益才可能持續擴大,建議相關單位也應該發掘具有發展潛力的展會給予持續的協助,才有可能在有朝一日成為國際知名的展會活動。此外,必需說明的是上述的效益分析並未完整包含展覽相關活動所帶來的訂單金額,若能取得各展覽活動的訂單金額,展覽活動的效益還會再提高,此為未來研究可以發展之處。
註一:2016阿里山花季音樂會的主辦單位表示活動總預算、中央補助金額與活動總收入表示為內部資料,不方便提供,因而本研究團隊無法對其進行直接效益的推估;另外,由中華民國對外貿易協會主辦的綠色產業展、太陽光電展、自行車展、體育用品展,有部分項目因主辦單位於調查時表示不便提供收支項目之具體金額數據,因此在其直接效益計算上可能會有低估之情形。
參考文獻
中文部分
- 杜英儀 (2008),2010 臺北國際花卉博覽會總體效益與影響評估之研究,台北,台北市政府。
- 黃振家 (2009),會展產業概論,台北,經濟部。
- 財團法人商業發展研究院(2011),國際性活動促進地方經濟發展之研究,台北,經濟部商業司。
- 財團法人商業發展研究院(2013),我國大型節慶活動發展策略,台北,行政院研考會。
英文部分
- Andriotis, K. & Vaughan, R. D. (2003), Urban residents‘ attitudes toward tourism development: The case of Crete, Journal of travel Research, 42, 72-185.
- Ap, J. & Cromption, J. L. (1998), Developing and testing a tourism impact scale, Journal of Travel Research, 37, 122-130.
- Brougham, J. E. and R. W. Butler (1981), A Segmentation Analysis of Resident Attitudes to the Social Impact of Tourism, Annals of Tourism Research, 8(4), 569-586.
- Fletcher, J. E. (1989). “Input-output analysis and tourism impact studies,” Annals of Tourism Research,16, 514-529.
- Frechtling, D. C. (1994), “Assessing the impacts of travel and tourism-measuring economic Benefits. In Ritchie, J. R. B. and Goeldner, C. R. (eds.), Travel, Tourism, and Hospitality Research, A Handbook for Managers and Researchers, (pp. 367-391). New York: John Wiley.
- Frechtling, D. C., and E. Horváth (1999), “Estimating the multiplier effects of tourism expenditures on a local economy through a regional input-output model,” Journal of Travel Research, 37, 324-332.
- Gartner, W. C. and D. F. Holecek (1983), “Economic impact of annual tourism industry exposition,” Annals of Tourism Research, 10, 199-212.
- Getz, D. (1997), Event Management and Event Tourism, Cognizant Communication Corporation Press, New York.
- Gratton, C., S. Shibli, and R. Coleman (2006), The Economic Impact of Major Sports Events: a Review of Ten Events in the UK, Blackwell Publishing Ltd, Oxford, UK and MA, USA.
- Hall, C. M. (1989), Hallmark Events and the Planning Process, The Planning and Evaluation of Hallmark Events, eds G. J. Syme, D. M. Fenton & W. S. Mueller, Avebury, Aldershot.
- Humphreys, J.M. & Plummer, M.K. (June, 1995). The Economic Impact on the State of Georgia of Hosting the 1996 Olympic Games: 1995 Update. Published by the Atlanta Committee for the Olympic Games, Inc.
- Mescon, T.S., and Vozikis, G.S. (1985), “The economic impact of tourism at the port of Miami,” Annals of Tourism Research, 12,515-528.
- Yardley, J.K., MacDonald, J.H., and Clark, B. D. (1990), The economic impact of a small, short-term recreation event on o local community. Journal of Park and Recreation Administration, 4, 71-82.









