您所在的位置:台灣服務業概況 > 業界專訪 > 其他服務
2017-11-24 從白手起家到舉世聞名 李金友、邱威功、張平沼的成功之路
2017-04-28 美國公布最新「美國主要貿易夥伴外匯政策報告」
2016-12-28 我們應該怎麼看待TPP
2016-11-30 台服今年度委員會成果總結
2015-10-29 2015全球服務業高峰會(2015 Global Services Summit)特輯
2015-05-28 海峽兩岸卓越貢獻服務企業獎--得獎企業特輯
2014-09-26 傳承新世代 - 專訪台服新任理事長 張元銘
2013-12-27 年度業者專訪回顧
2007-09-12 【專訪】Canadian Trade Office in Taipei 加拿大駐台北貿易辦事處
2007-09-10 【專訪】 Interchange Association Japan 日本交流協會台北事務所
2017-04-28 美國公布最新「美國主要貿易夥伴外匯政策報告」本會編輯部
資料來源:本會編輯部整理自國際貿易局網站
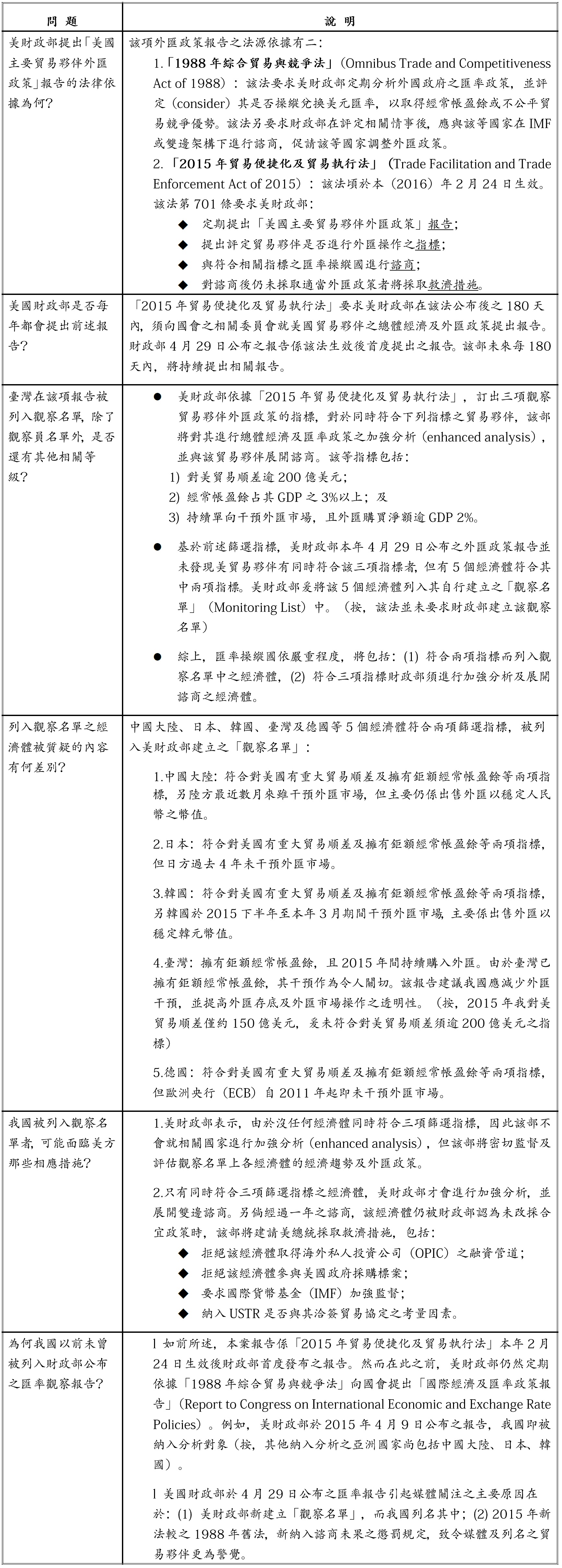
美財政部依據「2015年貿易便捷化暨貿易執行法」(Trade Facilitation and Trade Enforcement Act of 2015),於本(105)年4月29日首度向國會提交「美國主要貿易夥伴外匯政策報告」(Foreign Exchange Policies of Major Trading Partners of the United States),以觀察主要貿易夥伴是否藉由匯率政策,對美國進行不公平貿易。
依據美財政部三項檢視要件,並無任何貿易夥伴構成「貿易便捷化暨執行法」認定藉由匯率政策從事不公平貿易競爭之要件,該報告評定本次審視期間未有任何貿易夥伴國同時構成「貿易便捷化暨執行法」三項認定藉由匯率政策從事不公平貿易競爭之要件。
報告背景簡述
一、美國財政部係依據「1988年綜合貿易暨競爭力法(Omnibus Trade and Competitiveness Act of 1988)」及「貿易便捷化暨執行法」(Trade Facilitation and Trade Enforcement Act of 2015) 每半年向國會提交「美國主要貿易夥伴外匯政策報告」(Foreign Exchange Policies of Major Trading Partners of the United States) 。
美國財政部係根據三項檢視要件評定其貿易夥伴是否藉匯率政策從事不公平貿易,包括:
(1) 貿易夥伴國對美國之貿易順差超過200億美元;
(2) 貿易夥伴國擁有巨額經常帳順差,且順差金額高於其GDP之3%;
(3) 貿易夥伴國持續性進行單向外匯市場干預,且年度內重複進行淨外匯購買之金額超過GDP之2%。
凡同時構成前開三項標準門檻之貿易夥伴,將被認定為藉由匯率政策從事不公平貿易競爭。美國財政部將對同時符合三項要件之貿易夥伴加強進行分析,並要求展開雙邊諮商。另倘經過一年之諮商,該貿易夥伴仍被財政部認為未改採合宜政策時,該部將建請美國總統採取救濟措施。
二、有關2015年貿易便捷及貿易執行法的立法背景,說明如下:
美國國會前(2015)年在討論TPA法案時,即有許多國會議員強調,美國總統在對外洽簽貿易協定時,不應只是負責談判,更要確保貿易協定之執行。因此,美國參丶眾議兩院曾分別提出相關的法案,以回應相關關切。兩院的版本略有不
同,經協商後通過相關法案,其內容主要包括:
(1)提供美國海關運作的法律授權
(2)執行智慧財產權保護:授權海關將資訊分享給智財權所有人,以利迅速確定通關貨物是否有侵犯著作權或商標
(3)反制匯率操縱:在財政部每半年公布之報告納入構成匯率操縱的指標、指示財政部採取相關因應措施等
(4)加強執行反傾銷稅及平衡稅:在海關成立Trade Remedy Law Enforce Division,防杜廠商規避反傾銷稅及平衡稅之行為
(5)強化TPA之內容:重申貿易協定不得納入美國就溫室氣體排放的義務、不得改變美國的移民法、加強防杜人口販賣及違法漁捕。
報告研析

表格來源:經濟部國際貿易局
依據該報告,本次審視期間雖無任何貿易夥伴同時構成前述三項認定要件,惟美財政部依據分析結果,仍將中國大陸、日本、韓國、德國、我國及瑞士列入觀察名單(Monitoring List),其中中國大陸構成前述要件(一),我國構成要件(二),日本、韓國、德國構成(一)及(二)兩項要件,瑞士則構成(二)及(三)兩項要件。
我國部分摘要
該報告有關我國部份之內容如次:
(一) 2016年累計我經常帳順差達710億美元,占GDP 13.4%;同期商品貿易對美順差為130億美元。
(二) 2016年新臺幣對美元匯率升值1.4%,實質有效匯率升值5%,2017年第1季新台幣升值則達7%。
(三) 美財政部估算我於2016年淨購買外匯金額約100億美元,占我GDP之1.8%。
(四) 美財政部促請我主管機關採取僅在市場狀況失常之例外情形下才進行外匯干預之政策,以及提高外匯存底管理及外匯市場操作之透明性。
根據我國貿易統計,2016年我對美國貿易總額達621.28億美元(較前一年同期成長2.42%),出口額為335.26億美元(減少2.11%),自美國進口額為286.03億美元(增加8.30%),出超金額達49.23億美元(減少37.19%)。另我對美主要出口貨品包括電機設備及其零件、機械用具及其零件、非鐵道運輸設備、鋼鐵及其製品、塑膠及其製品、光學等精密儀器、家具、玩具及運動用品、金屬工具及零件等。我對美主要進口貨品則包括機械用具及其零件、電機設備及其零件、光學等精密儀器、航空器及其零件、雜項化學品及有機化學品等。
美國財政部每年分別於4月及10月共兩次公布主要貿易夥伴外匯政策報告,針對美方將於本年下半年公布之報告,我國經濟部與其他相關部會將共同持續密切注意。經濟部部並將隨時提醒進出口業者注意匯率變化,適時採取因應措施,以減少匯差對進出口貿易造成之衝擊。
*最新報告全文請逕由美國財政部官方新聞資料連結下載https://www.treasury.gov/press-center/press-releases/Pages/sm0044.aspx













